Saturday April 2026

হটলাইন

কনটেন্টটি শেষ হাল-নাগাদ করা হয়েছে: মঙ্গলবার, ৭ জুলাই, ২০১৫ এ ০৩:০৩ PM

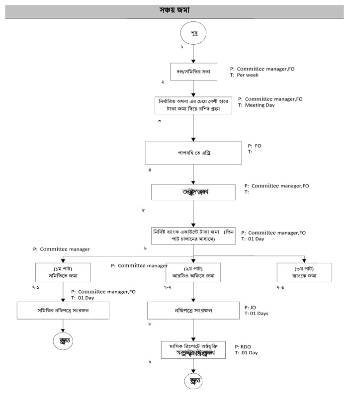
নিজস্ব পুঁজিগঠন(সঞ্চয়-জমা)

কন্টেন্ট: সেবা এবং ধাপ

ফাইল ১

এক্সেসিবিলিটি

স্ক্রিন রিডার ডাউনলোড করুন